国知办发运字〔2025〕2号
各省、自治区、直辖市和新疆生产建设兵团知识产权局,金融监管总局各省级和地市级派出机构,各省、自治区、直辖市和新疆生产建设兵团发展改革委,各政策性银行、大型银行、股份制银行:
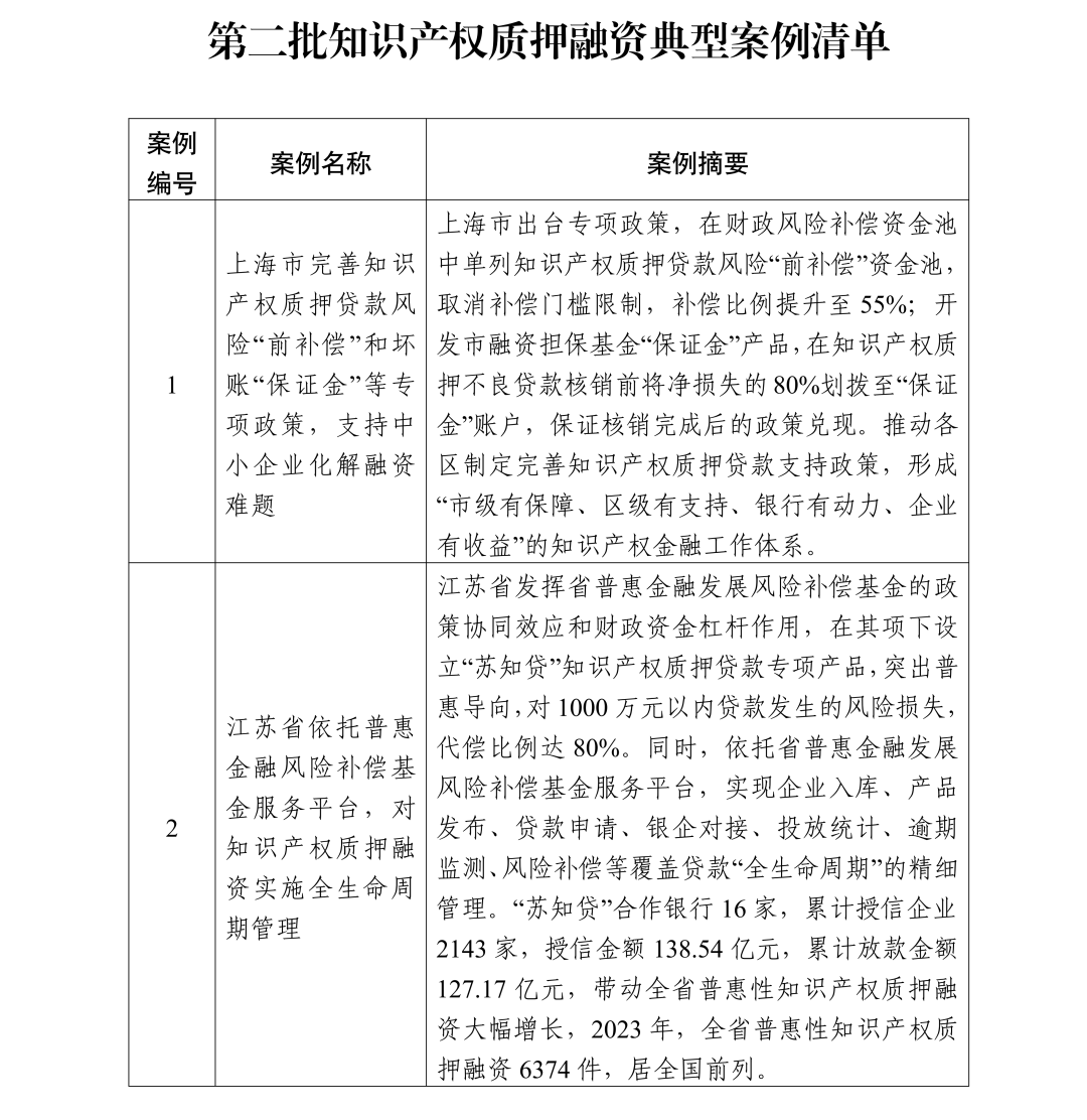
为深入贯彻党中央、国务院关于做好科技金融等五篇大文章的决策部署,认真落实《专利转化运用专项行动方案(2023—2025年)》“推进多元化知识产权金融支持”工作任务,国家知识产权局、金融监管总局、国家发展改革委联合开展知识产权质押融资入园惠企行动等工作,指导各地区各金融机构积极探索知识产权金融服务新举措新产品新模式,缓解中小企业融资难题,取得了良好成效。为进一步推广有益经验和特色模式,在2023年公布首批20个知识产权质押融资及保险典型案例的基础上,现遴选出第二批10个典型案例,予以发布。
请各地区、各有关金融机构深化部门协同和政银合作,进一步加大政策支持和工作推动力度,加强典型经验的借鉴推广,不断拓展和丰富知识产权金融服务,为新质生产力培育和实体经济高质量发展提供有力支撑。
附件链接:https://www.cnipa.gov.cn/art/2025/1/17/art_75_197197.html
附件

